国资委:不做绿色低碳转型,将被踢出央企供应链!
到2030年,供应链绿色转型取得积极进展,管理体系逐步建立,带动上下游企业协同转型,形成一批绿色低碳供应链领军企业,实现碳达峰。
到2035年,绿色低碳管理水平全面提升,绿色低碳循环产业体系基本建立,企业发展全面进入绿色低碳轨道。
1、央企的采购目录里,绿色低碳是硬门槛,不是可选项。
绿色采购不再只是“鼓励”,而是要求将绿色理念贯穿采购全过程,并逐步形成制度化的采购清单:
优先采购:节能、节水、节材、循环低碳、可回收利用的原材料、产品和服务
提高占比:再生材料、再制造产品的采购比例
建立清单:逐步制定并公开“绿色低碳产品服务评价指标”和采购清单,让绿色采购有据可依、可考核。
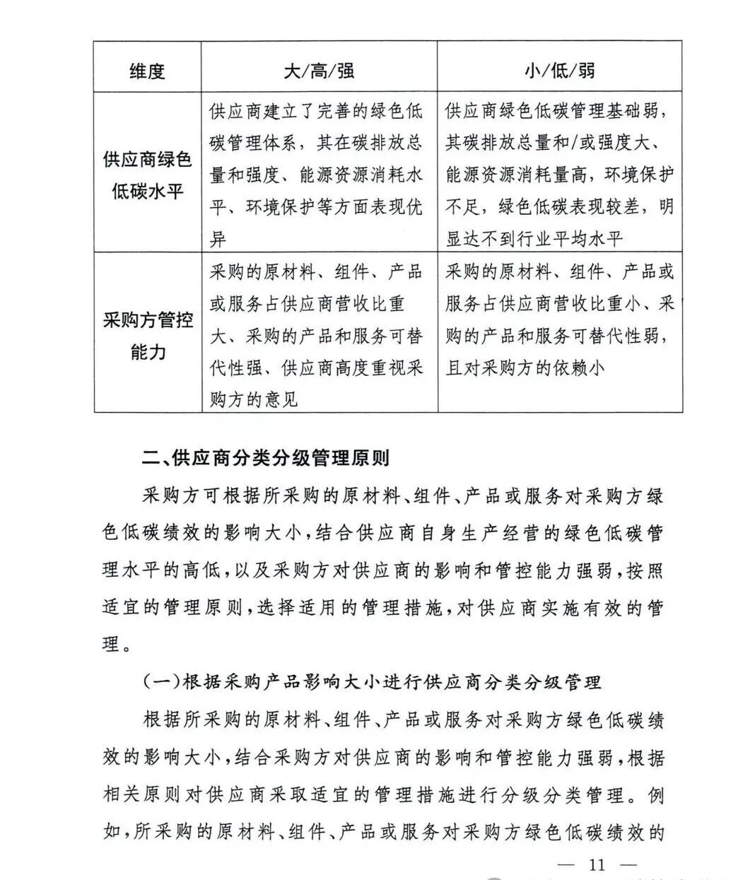
2、建立健全供应商绿色低碳分类分级动态管理机制
鼓励建立绿色供应商数据库。建立激励约束机制,
对绿色低碳发展方面表现优异的供应商给予优先合作、价格优惠、增加份额、缩短付款期限等激励;
对存在严重不足或长期未改进的,逐步降低份额、暂停采购直至终止合作。
3、央企用采购权,倒逼整条绿色供应链
央企的绿色低碳管理标准、碳排放数据统计要求,要逐级穿透到上游多级供应商;
供应商也要对其上游开展绿色低碳管理,形成责任传导链条;
鼓励央企之间协同采购、协同制造、协同物流,避免对供应商重复评审。
鼓励采信第三方绿色认证结果,包括:绿色产品认证、碳足迹核查、绿电消费认证、绿色工厂、零碳园区等评定。
























