山东:2027年起非自投户用光伏不纳入机制电价范围
12月23日,山东省发改委、山东省能源局《关于2026年新能源机制电价竞价工作有关事项的通知》,明确:
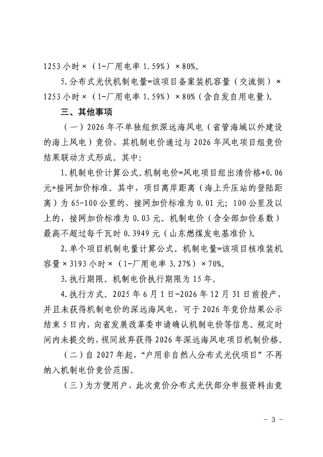
自2027年起,“户用非自然人分布式光伏项目”不再纳入机制电价竞价范围。此前,山东已经明确工商业分布式光伏不纳入机制电价范围。因此,从2027年开始,山东的分布式光伏项目,仅自然人户用光伏项目可参与机制电价竞价。
为方便用户,此次竞价分布式光伏部分申报资料由竞价平台通过电网内部系统自动获取,无需用户单独申报。
一、此次竞价的主要规定
1、此次竞价主体
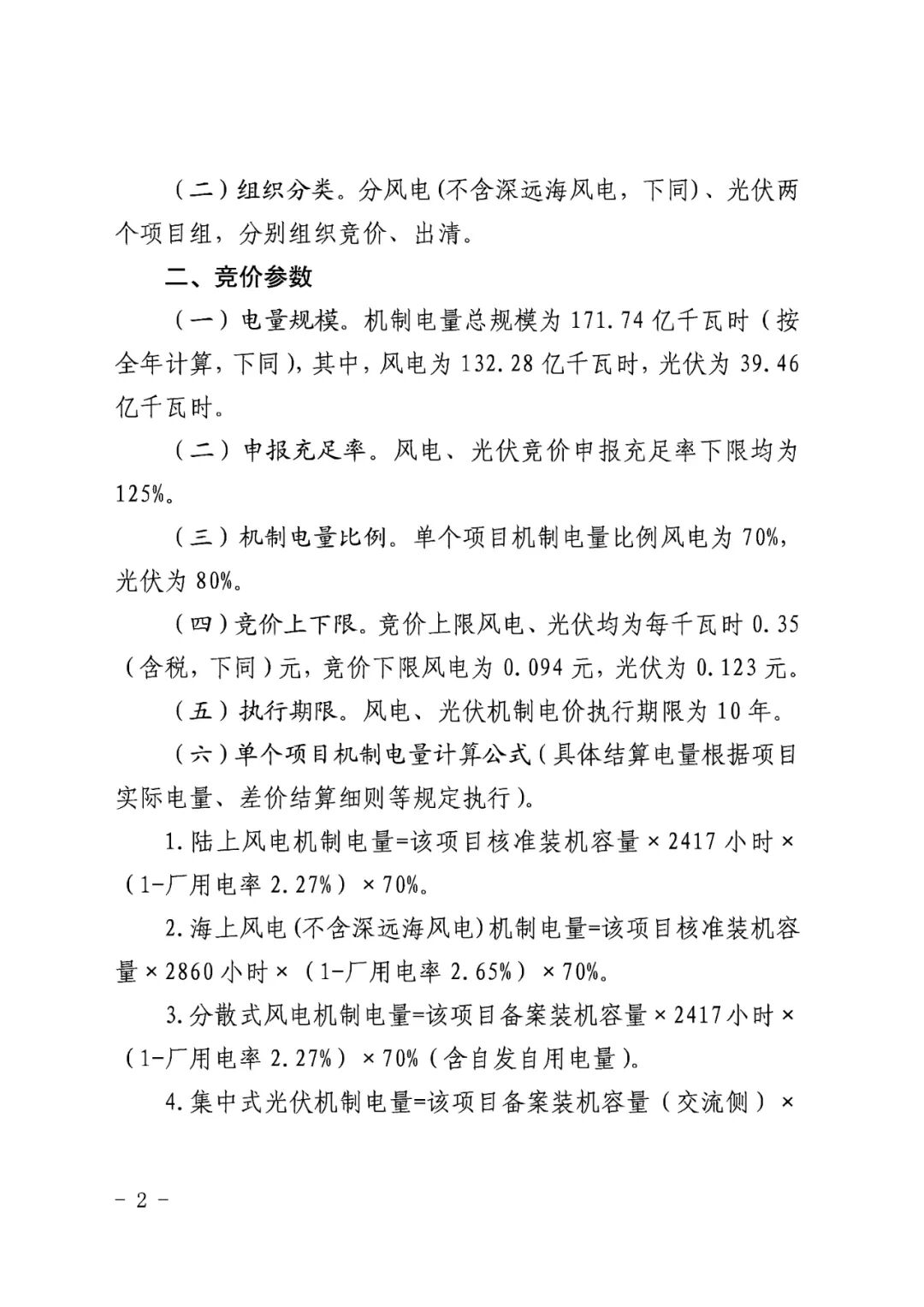
2025年6月1日-2026年12月31日投产(全容量并网),并且未获得机制电价的风电、光伏项目;分风电(不含深远海风电,下同)、光伏两个项目组,分别组织竞价、出清。
2、电量规模。机制电量总规模为171.74亿千瓦时。其中,风电为132.28亿千瓦时,光伏为39.46亿千瓦时。
风电、光伏竞价申报充足率下限均为125%。
单个项目机制电量比例风电为70%,光伏为80%。
各类项目的小时数如下
陆上风电、分散式风电:2417小时,厂用电率2.27%;
海上风电:2860小时,厂用电率2.65%;集中式光伏、分布式光伏:1253小时,厂用电率1.59%
3、竞价上下限
竞价上限:风电、光伏均为每千瓦时0.35(含税,下同)元,
竞价下限:风电为0.094元,光伏为0.123元。
4、风电、光伏机制电价执行期限:为10年。
二、关于深海风电的规定
2026年不单独组织深远海风电(省管海域以外建设的海上风电)竞价,其机制电价通过与2026年风电项目组竞价结果联动方式形成。其中:
机制电价=风电项目组出清价格+0.06元+接网加价标准。其中,项目离岸距离(海上升压站的登陆距离)为65-100公里的,接网加价标准为0.01元;100公里及以上的,接网加价标准为0.03元。机制电价(含全部加价系数)最高不超过每千瓦时0.3949元(山东燃煤发电基准价)。
机制电量=该项目核准装机容量×3193小时×(1-厂用电率3.27%)×70%。
机制电价执行期限为15年。2025年6月1日-2026年12月31日前投产,并且未获得机制电价的深远海风电,可于2026年竞价结果公示结束5日内,向省发展改革委申请确认机制电价等信息。规定时间内未提交的,视同放弃获得2026年深远海风电项目机制价格。



